1606
今日商品数
商品 店铺

历史记录

化纤界两大年度盛会合璧,探讨如何构建全球化纤产业命运共同体

作者: 福布云商

2020-09-09

9月8日,在特殊时期首次合并的中国化纤界的两大年度盛事——中国化纤科技大会(青岛大学 2020)暨第26届中国国际化纤会议拉开帷幕。本次会议的主题为“科技创新、产业升级——构建全球化纤产业命运共同体”。大会汇聚了国内外相关行业专家、高校、科研院所和知名企业等相关单位代表,探讨如何以科技创新引领产业转型升级,着力推动纺织化纤行业高质量发展,共同构建全球化纤产业命运共同体,更好地满足世界人民的美好生活需要。

  



会议由中国纺织工业联合会、青岛市人民政府指导,中国化学纤维工业协会、青岛大学、中国纺织国际交流中心主办, 中国纺织工程学会各专业委员会、中国化学纤维工业协会各相关专业委员会/分会、青岛大学生物多糖纤维成形与生态纺织国家重点实验室、青岛大学材料科学与工程学院承办,欧瑞康集团协办。

  



中国纺织工业联合会党委书记兼秘书长高勇、原会长王天凯,中国纺织工业联合会副会长、中国化学纤维工业协会会长端小平,中国工程院院士蒋士成、王玉忠,中国科学院院士朱美芳,工业和信息化部原材料司汪民,中国纺织工程学会副理事长龚进礼,中国纺织工业联合会办公室主任段红,青岛市即墨区副区长李黎,青岛大学校长夏东伟、党委常委副校长于永明,中国化学纤维工业协会副会长郑俊林、陈新伟等领导嘉宾,来自纺织化纤领域的专家、学者、科研骨干、企业代表以及关注纺织化纤及相关领域的业界同仁参加会议。大会开幕式由小平主持。

  



受新冠疫情影响,本次会议采取“线上+线下”相结合的形式举办。主论坛深入探讨了全球纺织化纤产业科技和市场发展趋势;高端访谈围绕后疫情时期行业发展、十四五规划、战略布局等热点话题展开互动讨论。截止会议第一天结束,累计超过2万人次在线上观看本次会议。

高端致辞

科学研判发展机遇,谋划“十四五”总体布局

  



中国纺织工业联合会党委书记兼秘书长高勇为大会开幕致辞。他首先指出,今天在人民大会堂,国家正在隆重表彰在抗击新冠疫情中的英模人物,在这些人物中也有一批纺织服装界的企业家,他们为中国抑制疫情、为世界抗疫做出重大贡献。

2020年是具有里程碑意义的一年,是脱贫攻坚决战决胜之年和“十三五”发展规划收官之年。经过多年发展,我国已成为世界第一化纤生产大国,并逐步向化纤强国迈进。2019年我国化纤产量为5827万吨,占全球比重71.7%,国际竞争力进一步提高,化纤出口506.2万吨,占产量的比重为8.7%。行业运行质量不断改善,盈利能力提高,2019年规模以上化纤企业完成营业收入8571.2亿元,成为纺织工业经济增长的重要支撑。涤纶、锦纶、再生纤维素纤维和循环再利用化学纤维等常规大宗化纤品种规模持续保持世界领先地位。碳纤维、芳纶、超高分子量聚乙烯纤维等高性能纤维发展不断取得新进展,工艺技术水平持续提高,下游应用领域逐渐扩大。这为我国制造业核心竞争力提升注入了新动力,对促进我国经济高质量发展,满足人民美好生活需要做出了重大贡献。

高勇指出,新冠疫情对经济带来冲击的同时,也迫使并加快了我们工作思维和业务模式创新求变,化纤协会创新举办了今年的中国纤维流行趋势云发布,转至线上的云发布会不仅带来了更多样化的直播场景和更高的产品和品牌曝光度,同时还培养了工作人员互联网思维,以适应后疫情时代发展要求。

当前,我国经济发展已进入速度变化、结构优化和动力转换的新时代,建设纺织强国、制造强国,实现绿色可持续发展,满足人民对美好生活的向往,都对纺织化纤行业发展提出了新的更高要求。在此背景下,本次会议的召开,对纺织化纤行业科学研判发展机遇,充分分析困难挑战,谋划“十四五”期间行业发展总体布局具有重要意义。

  



青岛市即墨区副区长李黎在致辞中说,即墨与化纤产业更是有着千丝万缕的关系,纺织服装产业是即墨传统产业和基础产业,早在2002年就被评为“中国针织名城”。近年来即墨区委区政府聚力传统产业转型升级,引导企业利用“互联网+”“科技+”走向价值链高端,即发集团研发的超临界CO2无水染色项目达到国际领先水平,青岛大学科研团队荣获省技术发明一等奖的“海藻纤维”项目,也率先在即墨区红妮集团实现了产业化。

当前,在疫情叠加的多重因素相互影响过程中,全球化纤产业正面临着进一步转型与升级的挑战,此次会议在青岛即墨召开,希望通过这次机会能全面展示青岛纺织化纤产业成果,推动青岛纺织产业转型升级。

  



青岛大学校长夏东伟表示,青岛大学与青岛城市相伴而生,是山东省重点建设的综合大学,山东省与青岛市共建高校,1993年由原青岛大学、山东纺织工学院、青岛医学院、青岛师专合并组建,办学起源于1909年创办的青岛特别高等专门学堂。青岛大学2019-2020连续两年位列 USNews最佳大学排名全球前1000位、软科世界大学学术排行榜全球前500位。

青岛大学化学纤维专业于1958年设立,是我国最早以纤维材料为特色建立的学科之一,从上世纪50年代起为国家培养了大批纺织工程类优秀人才,为推动纺织业发展提供了坚实的人才基础、技术支持和学科支撑。近年来,青岛大学在海藻纤维等领域的学术研究和产业化发展也不断取得创新成果,以生物多糖特别是海洋生物多糖纤维研究为代表,2018年获批建设生物多糖纤维成形与生态纺织国家重点实验室。未来,青岛大学将继续结合山东省需求和产业布局及自身学科优势,在纤维新材料领域做出自己的特色,为行业高质量发展做出贡献。

  



中国工程院院士、东华大学校长俞建勇发来视频贺辞。他说,未来面向世界新一轮科技革命,以及我国制造强国和生态文明建设重大战略需求,化纤行业仍需不断提升科技创新实力,加强纤维新材料关键核心技术自主创新,实现产业升级和可持续发展,为构建全球化纤产业命运共同体提供强大支撑。他由衷地说,中国国际化纤会议和中国化纤科技大会是全球纺织化纤行业交流合作的品牌盛会,也是世界各国和地区化纤行业科技互学互鉴、共享发展的重要平台。希望大家珍惜机会,在这一平台上不断擦出科技创新火花。

主题报告

探讨化纤科技和市场发展趋势

  



中国科学院院士、东华大学材料科学与工程学院院长朱美芳作“纤维材料的功能化、舒适化和智能化开发”报告,介绍了纤维材料未来的发展重点。功能化纤维材料方面,重点发展抗菌聚酯,重点解决功能组分添加量多、分散性差,功能相高温加工不稳定、持久力差,功能+高感性纤维成形加工难、制成率低等三大瓶颈问题;舒适化纤维材料方面,重点研究吸湿排汗性纤维,使人体-服装-环境之间的热湿传递符合评价标准,实现功能性与高感性的统一;智能化纤维材料,重点研究储能器件,如纤维状能源器件、碳基纤维、石墨烯纤维、碳纳米管等。

朱美芳表示,纤维新材料未来的发展方向,一定是基于需求牵引和战略导向,深化原创研究和变革技术,研发功能性、集成性、智慧性、电活性、响应性纤维,突破功能纤维聚合-纺丝-染整全链条的一体化设计,引领全球功能纤维的研发和工程技术水平,为我国从世界化纤生产大国迈向强国提供支撑。

  



2020年是“十三五”规划收官之年,它承载着“十三五”的任务目标结点,连接着“十四五”的挑战变革发展。会上,中国纺织工业联合会副会长、中国化学纤维工业协会会长端小平作“科技照亮化纤未来”主旨报告。他结合协会调研问卷回顾了“十三五”行业科技发展的亮点和问题,并展望了“十四五”化纤科技的发展趋势。他指出,“十三五”以来,我国化纤工业发展最突出的领域是科技进步,功能性纤维制备技术实现飞越,化纤差别化、功能性产品结构更加丰富,应用领域更加广阔,产品附加值逐步提高;超细旦、阻燃、抗静电、抗紫外、抗菌、相变储能、光致变色、原液着色等高效柔性化制备技术进一步优化;前沿纤维新材料技术快速发展,相变储能粘胶智能纤维、导电涤锦复合智能纤维、导电间位芳纶智能纤维、光致变色再生纤维素纤维、蓄热聚丙烯腈功能保暖纤维和模拟人体器官用中空纤维等为代表的智能仿生纤维逐渐起步,石墨烯材料在纤维应用领域不断有新的尝试;高性能纤维制备技术实现飞越,碳纤维、芳纶、超高分子量聚乙烯纤维和连续玄武岩纤维等产量已突破万吨。聚苯硫醚纤维、聚四氟乙烯纤维等产品稳步发展,年产量均突破千吨。聚醚醚酮纤维、碳化硅纤维、聚芳酯纤维攻克关键技术。我国已成为全球品种覆盖面最广的高性能纤维生产国,相当部分品种达到了国际先进水平。

同时,“十三五”期间,行业竞争加剧,供应链管理、品种和品质成为企业间竞争和维系客户关系的核心因素,炼化一体、龙头效应、细分为王、机器换人等成为行业发展的热点。

展望“十四五”,端小平表示,化纤行业竞争将进一步加剧,科技将成行业主导。“塑料微粒”催生绿色科技、从机器换人到智能制造的跨越、从成本竞争到人才和核心优势竞争的过渡等是化纤科技的重点发展方向,核心科技、智能科技、绿色科技、时尚科技、互联网科技以及品质科技将共同推进化纤行业的科技进步和高质量发展。

有关专家分析我国科技水平和国际存在差距的原因:一是技术缺乏科学指引,二是科研缺乏工匠精神,三是社会缺乏持之以恒的情怀。基于这三个原因,端小平强调,当现在经济发展慢下来的时候,当行业发展速度慢下来的时候,我们又唯有依赖科技创新,为此我们将会面临考验:第一,企业可持续研发和创新能力的考验;第二,从基础理论到小试、中试、量产能力贯通的考验;第三,从满足需求到创造需求转换能力的考验;第四,企业家忍耐和学习能力的考验。只要把科技做好了,中国的化纤事业必将迎来更加美好的明天!

  



中国工程院院士王玉忠指出,随着我国纤维材料产能的急剧扩张,常规纤维品种面临着同质化严重、利润率低等严峻问题,因此研究开发高附加值的功能化纤维材料是实现纺织行业差别化发展和产业升级的途径。

具体来看,主要就是以聚酯纤维为主体,与其他化学纤维和天然纤维的功能化相互促进,共同发展;功能改性多元化,在市场需求的推动下,功能要由单一向复合、由简单向多重构筑发展;技术手段多样化,通过化学共聚、表面改性、物理共混添加等多种技术赋予纤维材料多种功能,推动国内纤维产业转型升级。

王玉忠指出,未来的纤维材料将是高性能化、多功能化、结构功能一体化;行业发展更多要加强产学研结合,提升技术创新,实现重点品种的产业化生产;更要优化生产工艺,实现绿色制造的“清洁生产”。

  



一场突如其来并席卷全球的新冠疫情让职业安全防护材料得到前有未有关注,也正日益改变着人们的日常生活。从全民健康防护,到特殊职业需求及工程作业场所安全防护需求,纺织纤维材料防护品迎来了新的发展契机。会上,浙江理工大学陈世昌博士代表中国工程院院士、浙江理工大学教授陈文兴作“新材料与新技术在安全防护中的应用”报告。

他主要介绍了两方面的内容,一是负载催化功能抗菌纤维新材料的制备,包括涤纶负载TiO2抗菌除甲醛、涤纶负载CuPc/TiO2抗菌、涤纶负载FePc抗菌等,实验表明纤维负载酞菁抗菌材料的抗菌效果优异,具有广泛应用前景;二是聚酯工业丝在安全防护领域的新应用,包括道路防护用聚酯工业丝、柔性纤维防护网、深海系泊缆绳用聚酯工业丝等。未来,材料制备新方法与新技术应用将引领纤维产业的发展,同时跨学科交叉融合、产学研协同创新、满足不同应用需求等将成为我们面临的新挑战。

全球化纤同仁

分享产业发展挑战与机遇

  



疫情无法阻止全球纤维业界分享彼此之间经验和信息的初衷,会上,欧洲人造纤维协会理事长Frédéric Van Houte,日本化学纤维协会会长日觉昭广,韩国化学纤维协会会长金国镇,印度合成纤维工业协会秘书长S.C.Kapur,泰国化学纤维工业协会名誉会长 Mayuree Didpakdeechol,巴基斯坦聚酯短纤制造商集团Rizwan Afzal Chaudhry,中国台湾区人造纤维制造工业同业工会理事长苏百煌等专门录制视频为大会送来祝福和支持,表达了由于疫情影响无法参加会议的遗憾,并表示在疫情危机下,虽然整个供应链和价值链当前正面临着严重的困难与困境,但很多政治活动、社会活动,更不用说经济活动,正在迅速进入数字化,并转变为无接触的在线形式,而这将为化纤行业以及整个价值链的合作和发展带来新的机遇和新的可能性。他们纷纷表示了对行业未来发展的信心,并期待很快能在线下见面。

  



欧洲人造纤维协会理事长Frédéric Van Houte介绍了欧洲人造纤维产业的发展。他指出,全球化学纤维的消费量和生产量都在持续增长,中国已经成为全球最大的化学纤维生产国和出口国。2019年欧洲化学纤维生产量占世界化学纤维生产量的6%,位列第三,而经济的诸多不确定性、产能过剩、贸易问题、原材料成本、欧盟关于可持续发展的立法等正在影响着欧洲化学纤维产业的发展。但与其他国家和地区相比,欧洲化学纤维产业具有独特的竞争优势,例如高品质和高质量、专业化和适应性、高效率的企业结构等。此外,欧洲化学纤维行业也注意到可持续发展的重要性,生产商在环境、健康和安全以及社会问题等方面均遵循最严格的标准,包括不断提高能源和生产排放清洁水平、越来越多地使用经认证的可再生纤维等。他表示,对于全球化学纤维产业而言,可持续领域将存在很多机会,循环经济、减少废弃物将是未来发展的关键。

  



日本化学纤维协会执行副会长兼理事长富吉贤一详细介绍了日本循环经济战略推进及后疫情时代的发展方向。2019年5月提出“塑料资源循环战略”及“海洋塑料垃圾对策行动计划”,2019年6月提出G20“大阪蓝色海洋愿景”;2020年5月提出“2020循环经济愿景”,一系列的循环经济战略对全球可持续发展极具借鉴意义。基于循环经济战略,日本化纤协会于2020年5月新设立了“可持续发展工作组”,以全面审视各类可持续发展问题,包括建立“纤维-纤维”回收体系、开发生物基/可生物降解化学纤维、应对微塑料纤维问题等。他表示,循环经济将仍旧是后疫情时代最重要的问题之一,化学纤维的可持续发展将有助于促进循环经济,这是一个全球性的课题,希望世界化纤界的同仁们一起来应对。

  



欧瑞康化纤板块CEO Georg Stausberg、欧瑞康中国区总裁王军以问答的形式,介绍了欧瑞康在疫情期间采取的各项预防措施,以及上半年经营情况。

Georg Stausberg介绍,欧瑞康透明度极高、决断力水平高、行动迅速、始终务实等是成功抗击疫情的关键。多年来,欧瑞康化学纤维系统和设备的销售主要在中国、印度和土耳其,尤其中国是更重要的市场。上半年,中国主要化纤企业全面复产,产能利用率持续提高,还有新的项目正在交流洽谈过程中。

针对目前化纤行业与其他纺织机械行业相比较好的原因,Georg Stausberg认为,在新冠病毒爆发之前,中国主要化纤生产企业已经在整合生产链,将其生产链延伸到了石化领域,从而在更好地控制全球业务的利润。他介绍到,目前欧瑞康的订单已经排到了2023年,这是因为企业对石化系统的投资是基于长期战略考虑。

对化纤行业未来的挑战与机遇,Georg Stausberg认为整个纺织行业都应紧密合作,建立全球循环经济,回收有利用价值的材料。自动化和数字化过程具有各种创新的可能性,欧瑞康将努力提供此方面的解决方案。欧瑞康承诺将为纺织行业提供“从熔体到纱线、纤维和非织造布”的技术解决方案。目前,欧瑞康正在中国和其他国家开展几个项目,旨在实现公司“清洁技术、智能工厂”的使命。

高端访谈

后疫情时期化纤行业发展思考

  



今年是“十三五”收官之年,新冠疫情给经济、行业发展带来一定冲击。在抗击疫情中,纺织化纤做出了贡献,也涌现出了一些新技术、新业态,给行业带来了一些深刻变化,这些新动向对行业将有什么影响?未来行业应如何发展?在由中国化学纤维工业协会副会长郑俊林主持的高端访谈环节,中国工程院院士蒋士成,青岛大学生物多糖纤维成形与生态纺织国家重点实验室副主任、海洋纤维新材料研究院院长夏延致,威海光威复合材料股份有限公司总经理卢钊钧,中复神鹰碳纤维有限公司董事长张国良,烟台泰和新材股份有限公司总经理迟海平,江苏国望高科纤维有限公司总经理张叶兴分别从各自领域介绍了自己的看法。

迟海平:今年虽然受疫情影响,企业销售受到了一定影响,但利润却有一定增长,一方面得益于生产防疫物资,另一方面是公司整体产品结构调整的结果。泰和新材从氨纶到间位芳纶、对位芳纶的发展过程中,取得了一定成就,积累了很多基础材料的技术,也得出了16字心得,即创新引领、平台支撑、人才保障、成果转化。

卢钊钧:今年疫情让行业整体受到了一定影响,但是碳纤维作为朝阳产业的格局没有改变,特别是当前这个特殊时期,国产碳纤维可能会在国际舞台上亮相。对碳纤维产业的未来发展,我认为要提升规模化能力,实现碳纤维的质量稳定,同时要强调高强高模,要低成本、高效制备,实现两条腿走路,助推国产碳纤维走向国际。

蒋士成:疫情对纺织、化纤有一定影响,总整体而言,我国纺织化纤产业链健全,有很强的竞争优势,随着复工复产的加快,影响也会进一步减小。今年疫情促进了防护材料的发展,我国化纤企业在这方面有很好的开发,有一定的积累,为中国、世界抗疫做出了贡献,今后还要继续加大新型材料的科技研发。另外,疫情也推动了互联网线上线下行业活动的开展,并取得了突破,今后自动化、信息化、智能化技术的应用,会进一步加快行业的创新发展。“十四五”期间,行业要进一步强调高质量发展,继续推动自动化、智能化发展,继续研发绿色纤维。

张国良:近几年来中复神鹰在碳纤维方面取得了一定成就,这是在众多行业专家理论和实践的基础上取得的。现在国产碳纤维远远赶不上国内需求,未来随着国产碳纤维技术的进步,其应用将越来越广。未来,中复神鹰将在两个方面加大碳纤维的开发,一是成立专门的生产线生产满足国家对碳纤维产品的需求,二是要在碳纤维规模化上下功夫,扩大规模不是简单的复制,而是升级换代,实现碳纤维的稳定发展。三是推进智能化、自动化生产。四是加大绿色环保生产。

夏延致:今年疫情促进了健康、医疗、防病毒、环保纺织品的发展,也给行业发展创造了一定的机遇,比如小小的口罩中的过滤材料,就有很大的发展空间。生物基纤维是“十二五”“十三五”国家发展重点,如今在各方的推动下也取得了很大成绩。未来,随着人们生活水平的提高,绿色消费将成常态化,这将为生物基纤维创造更大的发展空间。

张叶兴:疫情对化纤行业冲击较大,后疫情时代,我们做了三个方面的挑战,一是加快企业自身布局,加快产业链建设;二是推动企业绿色、智能发展;三是依托国家先进功能性纤维创新中心加快新型纤维研发。当前全球都在强调绿色发展,为此公司从2016年就开始进军再生循环纤维的研发,但是我们对瓶片的要求比较高,所以现在整个产能不大,未来会继续强调再生循环纤维的绿色投入。国家先进功能纤维创新中心由东华大学和江苏国望高科纤维有限公司牵头建设,联合9家领军企业及院所为股东单位,采用“公司+联盟”的形式组织建设,覆盖石化、织造、碳纤维、芳纶、复合材料、高性能纤维等行业的26家单位成立的创新联盟,旨在实现先进功能纤维技术革命性突破,支撑我国先进功能纤维实现产业升级和可持续发展。

  


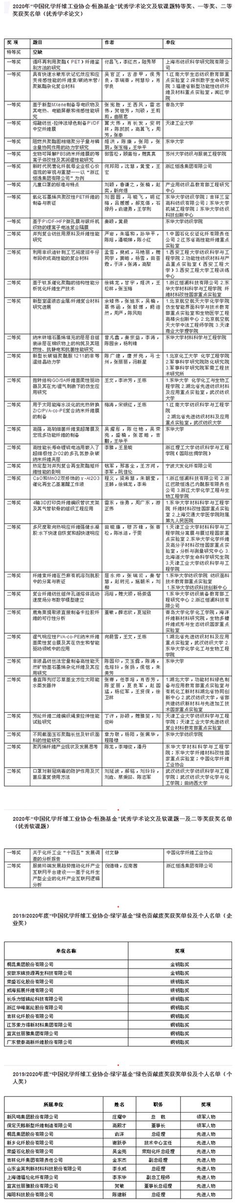
  会议还为2020年“中国化学纤维工业协会·恒逸基金”优秀学术论文一等奖获得者颁奖;为2019/2020年度“中国化学纤维工业协会·绿宇基金”绿色贡献度奖金钥匙奖及领军人物颁奖(获奖名单附后)。会议还授予中国石化仪征化纤有限责任公司、上海德福伦化纤有限公司、福建省百川资源再生科技股份有限公司、浙江金旗新材料科技有限公司、河北邦泰氨纶科技有限公司、河北艾科瑞纤维有限公司6家企业颁发绿色纤维标志产品证书和中纺标绿色纤维认证证书。

9月9日,会议专题报告环节,将围绕技术创新、智能制造、绿色发展、国内外市场双循环等主题进行交流分享。

  



  


2020_0909_26e3ad99j00qgdebv007uc000dc01w1m.jpg

提示

×

您当前尚未登录,如需购买当前文章,请立即登录

底部

Copyright © 2035 CFM All Rights Reserved. 上海让雷智能科技有限公司版权所有

上海市浦东新区浦发江程广场2号楼520室 客服电话021-69760516

域名备案:沪ICP备17024305号-2 

沪ICP许可证号: 沪B2-20200070

沪EDI许可证:沪B2-20200070 

沪公网安备 31011802004050号